kaiyun体育登入口

河南省各級各類學校2021年秋季學期返校開學條件清單發布

發布時間:2021年08月20日09:44 來源:kaiyun体育登入口

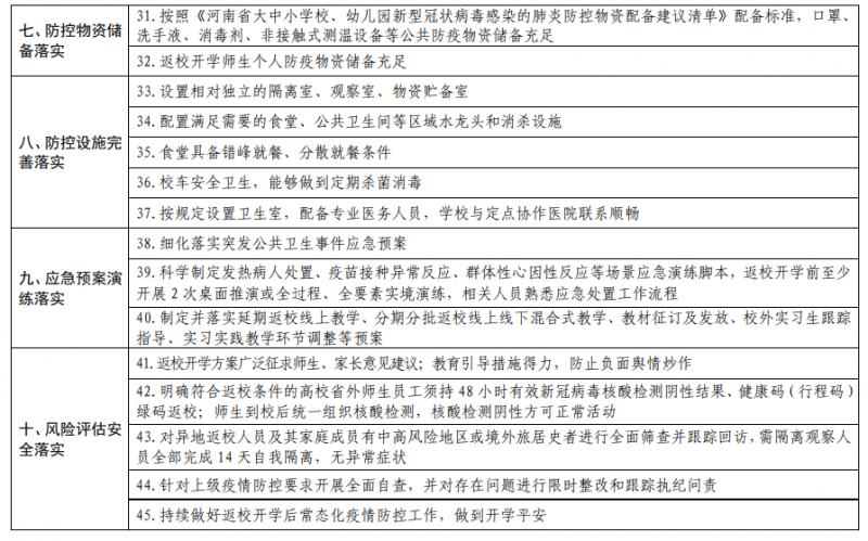
  為(wei) 穩妥推動全省各級各類學校返校開學,確保開學前後教職工和學生身體(ti) 健康、校園安全和教育教學秩序,堅決(jue) 做到平安開學、開學平安,按照黨(dang) 中央國務院疫情防控決(jue) 策部署以及國務院應對新冠肺炎疫情聯防聯控機製綜合組《重點場所重點單位重點人群新冠肺炎疫情常態化防控相關(guan) 防護指南(2021年8月版)》、教育部關(guan) 於(yu) 2021年秋季學期開學事宜的相關(guan) 要求、教育部科學謀劃秋季學期學生返校開學三條底線標準和省委省政府新冠肺炎疫情防控工作部署,河南省新冠肺炎疫情防控指揮部教育係統工作專(zhuan) 班辦公室研究製定了《河南省各級各類學校2021年秋季學期返校開學條件清單》,一起來看!



責任編輯:李達

最新發布

公眾號文章