kaiyun体育登入口

首頁 > 市縣動態 > 正文

濟源示範區:製定標準、建立製度,嚴控社會事務進校園

發布時間:2024年08月01日21:36 來源:教育時報

近日,為(wei) 進一步減輕中小學教師負擔,濟源示範區製定了社會(hui) 事務進校園準入標準,建立了申請審批製度,確定了2024年濟源示範區社會(hui) 事務進校園白名單,並予以公告。


濟源示範區針對四項主要任務開展具體(ti) 工作:一是係統摸排近年來社會(hui) 事務進校園情況,製定準入標準,加強問題整改;二是建立社會(hui) 事務進校園審批報備製度,嚴(yan) 控社會(hui) 事務進校園總量,建立白名單並向社會(hui) 公布;三是對社會(hui) 事務進校園的具體(ti) 方案進行審核,嚴(yan) 控活動範圍和時長;四是常態化規範社會(hui) 事務進校園工作。


據了解,濟源示範區把規範社會(hui) 事務進校園作為(wei) 教育係統整治形式主義(yi) 為(wei) 基層減負的重要工作,以師生獲得感檢驗專(zhuan) 項整治成效。

 

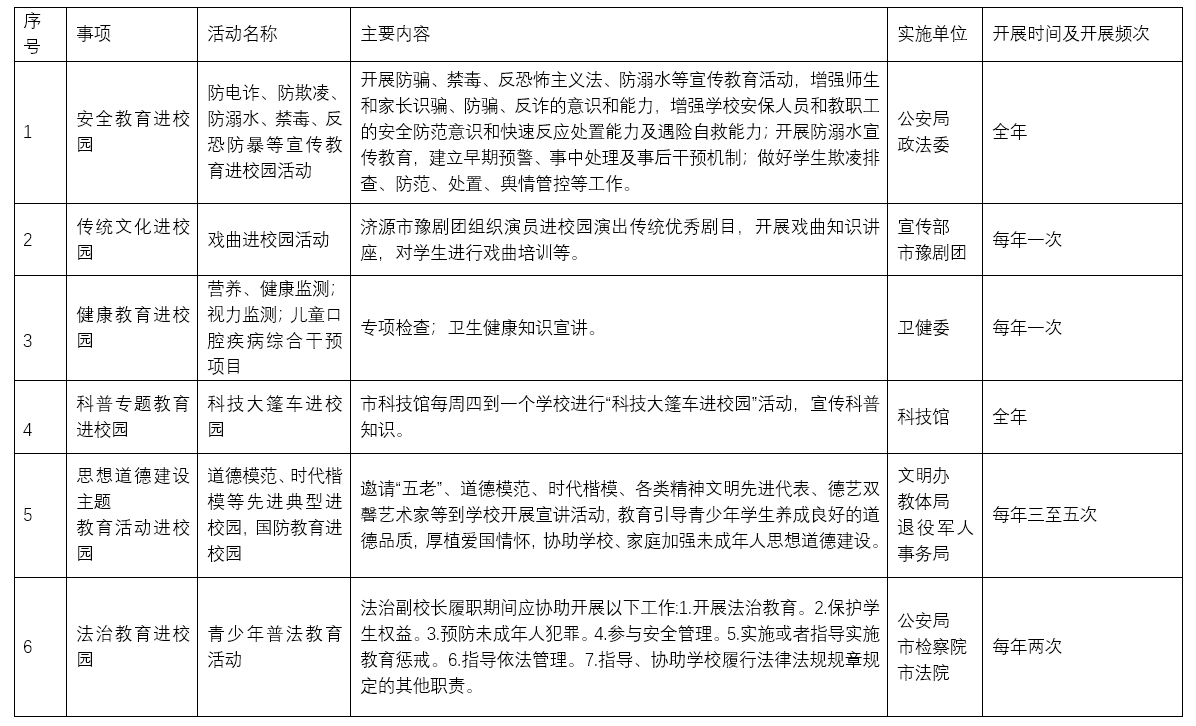
2024年濟源示範區社會(hui) 事務進校園白名單


(來源:河南省教育融媒體(ti) 采編中心,記者:王強東(dong) )



責編:龍慶 作者:王強東 作者單位:河南省教育融媒體采編中心 二審:楊雷 三審:侯軍鋒

最新發布

更多精彩